行业新闻-中国电源产业网-新能源与电源官方网站

山东省政府:关于对全省低速电动车生产企业进行全面调查的紧急通知

山东省政府:关于对全省低速电动车生产企业进行全面调查的紧急通知

2016-07-30   

中国电源产业网

导语:


山东省人民政府办公厅7月27日下发了《关于对全省低速电动车生产企业进行全面调查的紧急通知》。

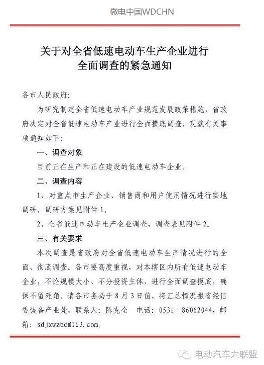
  为研究制定山东省低速电动车产业规范发展政策措施,山东省政府决定对全省低速电动车产业进行全面摸底调查。山东省范围内的生产企业,不论规模大小,不分投资主体,进行全面摸底调查,不留死角。
  立足解决两个突出问题,一是设立产业门槛,扶优汰劣,实现促进产业规范健康发展。二是制定车辆登记管理办法,对上路车辆进行清理整治,维护道路交通安全。

  低速生产企业、经销商和用户要如实汇报反映问题,对产业发展、行驶管理提出客观公正的意见、建议。

调研组:

第一组:德州、滨州(省经信委带队)
第二组:临沂、日照(省发改委带队)
第三组:济南、聊城(省公安厅带队)
第四组:济宁、菏泽(省工商局带队)
第五组:淄博、潍坊(省质监局带队)

时间安排:

7月28日-8月3日实地调研,具体行程由各组与市政府商定
8月4日上午在济南召开部分骨干企业座谈会
8月5日各调研组形成调研报告,向张务锋副省长汇报。
8月10日形成规范产业发展和加强运行管理的意见报省政府。
根据此次紧急通知精神,我们可以看到,山东省将要出台全省范围的低速电动车管理政策,针对低速行业的乱相,扶优汰劣,规模大、正规化的企业将获得政策扶持,小企业将要被淘汰。

以下为文件内容:

 

编辑:来源:电动汽车大联盟 微电中国WDCHN

来源:

标签:

相关信息

MORE >>
中国电源产业网官方在线QQ咨询:AM 9:00-PM 6:00
广告/企业宣传推广咨询:
活动/展会/项目合作咨询: 市场部
新闻/论文投稿/企业专访: 李先生
媒体合作/推广/友情链接: 市场部

中国电源产业网网友交流群:2223934、7921477、9640496、11647415

中国电源产业网照明设计师交流群:2223986、56251389

中国电源产业设计师QQ群:102869147

X