震惊!原来影响电池性能的竟然是这几纳米的一层膜/“小金属”钴价格持续暴涨 谁在获利?
2017-03-07
中国电源产业网
导语:看资料,遇到负极或者电解液性能的时候,总能看到一个名词组:SEI,说SEI膜的形态特性与变化对电池的容量发挥、功率发挥、循环寿命、高温稳定性能等有至关重要的意义。但是SEI膜是属于微观层面的电池界面问题,显得比较神秘。本着学习的态度,我收集了一些资料,梳理了一下关于SEI膜的几个问题:有什么功能、怎么形成、怎么变化。
看资料,遇到负极或者电解液性能的时候,总能看到一个名词组:SEI,说SEI膜的形态特性与变化对电池的容量发挥、功率发挥、循环寿命、高温稳定性能等有至关重要的意义。但是SEI膜是属于微观层面的电池界面问题,显得比较神秘。本着学习的态度,我收集了一些资料,梳理了一下关于SEI膜的几个问题:有什么功能、怎么形成、怎么变化。

SEI有什么功能
SEI膜,全称solid electrolyte interface,固体电解质界面(膜),顾名思义,他就是具有固体电解质性质的钝化膜层。SEI是Li+的优良导体,能够让锂离子在其中进行传输,进入到石墨表面,进行脱嵌锂工作。同时又是良好的电子绝缘体,能够有效的降低内部的短路概率,改善自放电。更为重要的是,这玩意儿能有效效防止溶剂分子的共嵌入,避免了因溶剂分子共嵌入对电极材料造成的破坏, 因而大大提高了电极的循环性能和使用寿命。
但是,SEI在形成过程中消耗了部分锂离子,使得首次充放电不可逆容量增加, 降低了电极材料的充放电效率。在循环过程中,SEI不断的增长,消耗电解液,会造成容量的加速衰减。
SEI膜增加了界面的锂离子传输阻抗,降低了整个体系的动力学。
SEI膜怎么形成
SEI 膜形成于电池的首次充放电过程中,锂离子与溶剂(EC/DMC)、痕量水、HF等在石墨表面形成的一层钝化膜,一层包含高分子与无机盐的多空层。下面三张图比较清晰的标明了SEI所处的位置。(如图3)
SEI is a very complicated comprising of inorganic components which are normally salt degradation products and organic components which are partial or complete reduction products of solvent。通常,SEI膜的厚度分布从几埃到几百埃,比较难以定义SEI的厚度,因为它有一部分是在电解液里边的。但是通过离子阻抗技术,我们可以大概的判断活性物质和电解液之间的平均SEI厚度。


对于这些有机/无机组分的构成形态及作用,文献里也提出了各种各样的模型,包括SEI/PEI/SPI/CSL等。不同的模型提出了不同的电化学模拟简化原则,在电化学等效电路中被当做不同的R/C电路。具体可以参见相关的电化学书籍和文献。(好吧,其实是我也看不懂)

在形成过程中,发生了如下反应,生成了LiCO3、(CH2OCO2Li)2等无机/有机沉淀物、也生成了H2、C2H4等气体分子。下表列出了一些常见组成成分。对于其中成分的分析,主要依靠FITR(红外)和XPS(X射线光电子能谱分析),分别得到成分和结构信息。


电池进行首次充放电即是化成(formation),对注满电解液的电池进行一个激活,这时候开始形成SEI膜。研究发现,SEI膜的生长在首次充放电之后的几个循环内依然在生长。SEI的生长受到电解液的量/成分、充电电压/电流、温度等几个因素的影响。
电压。几个典型的电压有2V、1.7V、1V、0.8V等;,SEI 膜的增长是在一定的电流密度下,与时间的平方根成线性关系。在深度放电和高温时候,SEI会增长叫厚。
电流。低电流密度时,Li2CO3 首先形成, 而ROCOOLi 则延迟到电极放电结束前才开始形成; 高电流密度时, ROCOOLi没有在膜中出现, 膜中只含有Li2CO3 , 这使得膜的电阻变小, 电容大。
温度。在- 20 ℃时生成SEI 膜循环性能最好, 这是因为低温时形成的SEI 膜致密、稳定, 并且阻抗较低。Andersson认为在高温条件下, 原来的SEI 膜会遭到严重破坏, 并在原来的膜上生成一层新的宏观膜(macroscopic layer) , 宏观膜并不能像SEI 膜一样覆盖于整个碳微粒的表面, 结构也不完整, 所以稳定性变差。高温条件下,原来的膜进行结构重整, 膜的溶解与重新沉积使新的膜具有多孔的结构, 从而使得电解液与电极产生进一步接触并继续还原。目前在锂离子电池制造商中普遍采用的化成后在30~60之间保温老化, 以改善电池的循环性能和优化电池的贮存性能, 就是基于在较高温度下SEI 膜的结构重整之说。
化成及老化工艺对于电池的寿命发挥至关重要。下表是J . Power Source列出的电池老化原理及性能影响。

在膜的生长中,一个无效的SEI 层是困溶剂化锂源,可以导致金属锂集群的增长。在不断增长的SEI 中,被困的溶剂化锂离子与电解液反应,增加表面积累的还原产物的浓度[9],显著增加电荷转移电阻[10]。在石墨表面积累的还原产物,降低了在SEI 层的孔隙大小,导致减缓了Li+ 的嵌入/ 脱嵌动力学。整个循环过程中,SEI膜是不断变化的,大致如下图:

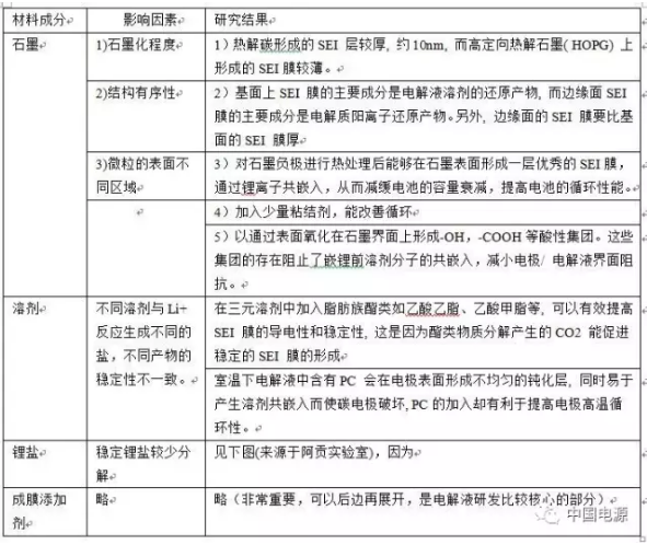
SEI膜的改性
SEI膜的形成主要受到石墨、电解液(溶剂、锂盐)的影响,改善也是从这三个方面进行.大致总结如下,如果是针对不同的石墨材料(人造石墨、MCMB、中间相微球)、电解液添加剂,展开较多,就不再展开。


闲话SEI膜
SEI是不是只是在石墨阳极上才有?
对于下一代负极材料硅负极,在首次充放电的时候同样会形成SEI膜。但是因为硅负极在千里嵌锂之后,体积变化比较大,内部的硅材料会crack,形成很多新表面,这些新表面与电解液接触,又会形成SEI膜,消耗Li+,造成很低的首效。
SEI是不是只是在阳极才有?
“LiNixCo1-xO2 在不同有机电解液浸泡后的表面层, 发现正极的钝化膜比较薄, 只有1~2nm。与负极SEI膜相类似, 钝化膜中有Li2CO3 和LiF 存在, ROCOOLi也被检出过。和负极SEI 膜相同, 其成分强烈依赖于电解质的种类: 用LiClO4 时有LiCl 的生成; 用LiPF6、LiBF4、LiSO3CF3 时则有LiF、LixPOyFz 的存在。Striebel[ 56] 等研究了LiMn2O4 循环过程中表面的SEI膜, 发现由于正极材料的高电势, 有机电解液的还原产物很不稳定, 无机产物如LiF 则能够稳定存在, 成为SEI 膜的主要成分。”看来也是有的。
理想的SEI膜是什么样?
翻译自文献“一个理想的SEI应该有最小的电子阻抗和最大的离子阻抗。SEI形成的动力学应该尽量快,这样有利于Li+的嵌入。换句话说,SEI的形成电压应该比Li+的嵌入电压稍高(be positive than…)。一个理想的SEI膜应该形貌和成分均匀。它应该包含想Li2CO3这种稳定的沉淀物。一个理想的SEI膜应该应该与碳层粘接良好,富有弹性,以此来对抗赋于变化的电化学环境和易胀的活性材料。”
“小金属”钴价格持续暴涨 谁在获利?
来源:澎湃新闻网
近三个月以来,国内金属钴现货累计涨幅已超过60%,各类钴盐也全线上涨,并且涨势一发不可收拾。钴价上涨的同时,多家券商、行业资讯等对于钴的“看多”报告也频频发布。一名业内人士对记者表示,“这段时间,是各利益方都在集中爆炒行情,助推钴价上涨。”
近日,期货界传奇人物葛卫东联手国际基金囤钴6000吨的消息在业内疯传,更是为此轮“钴热”添了不少故事。记者向葛卫东麾下的混沌投资一名内部人士求证此事时,该内部人士表示,“已经辟谣,囤钴消息是假的。”尽管如此,多名业内人士在接受记者采访时均认为,“葛卫东囤钴应该不假,只不过数量上有出入。”
除葛卫东囤钴消息引发热议外,多只概念股股价的大幅上涨也引发注。近一年以来,华友钴业(603799)股价涨幅已超过3倍,洛阳钼业涨幅近50%,市值已今非昔比。
值得注意的是,面对这一波“钴热”,也有业内人士表示仍看不清方向。一方面,钴价没有波动地直线上涨让市场担忧有可能接踵而至的打压;另一方面,在新能源车驱动下,也让市场大胆猜测,钴价摸到2008年高点80万元/吨也未可知。
“供需面和炒作各占50%”
大宗商品尚未全面复苏之际,小金属钴已率先启动暴涨,背后的逻辑是什么?
基本面转向供给紧缺确实是业内共识。钴,地球地壳丰度排名33,一般很难形成独立的经济矿床。钴的原生矿主要来自铜钴和镍钴伴生,全球60%的钴矿产出来自铜钴矿,23%来自镍铜钴硫化矿,15%来自红土镍钴矿,其他类型占比仅2%。不过,中国钴的储量占全球仅1.1%,中国钴原料基本从钴矿大国刚果(金)进口。
在下游消费方面,钴主要应用于锂电、高温合金、硬质合金、磁材等工业需求中。其中,锂电需求主要包括传统3C数码消费品和新能源汽车。值得注意的是,随着新能源汽车的崛起,全球钴消费在近两年发生了巨大变化,新能源汽车占比从2014年的3.9%上升至2016年的13.7%,并且占比仍在继续扩大。而钴的另一消费增长动力来自于高温合金,不过,中国目前尚未真正爆发。
正如上面所说,钴矿主要来自于伴生,而铜、镍等大宗商品自2011年步入下行周期以来,矿企开发积极性普遍降低,随之也就对伴生钴的供给也形成了压制。数据显示,2016年全球钴矿增速预计为-7.67%,其中,刚果(金)全年产量下降大幅下滑近10%。而钴需求在新能源汽车的带动下,2016年预计增速为9.76%。在供给下滑和需求上升的情况下,2016年全球钴供给已出现短缺。
中国钴业协会则预计,2017年从现有的产量、消费量来看将会出现供给缺口,市场进入库存实质性消耗阶段,由于未来2年全球新增钴产能极少,但消费的刚性增加明显,未来库存的消耗与供给缺口将刺激钴价上涨。
钴价上涨不排除供给面改善的原因,然而没有波动地直线上涨却离不开外部因素。安泰科首席分析师徐爱东日前表示,“小品种的特性,市场的量有限,很容易受到资金的操控,有爆发的潜质”。
上海格派实业有限公司(下称“格派实业”)执行董事兼总经理曹栋强在接受记者采访时表示,“钴价的上涨是几重因素叠加下的结果,基本面和炒作应该各占50%。”据曹栋强介绍,格派实业现为中国排名第一的金属钴进口商。
实际上,自2016年上半年,国储分完成5200吨金属钴收购之后,钴市场已经开始被撬动。曹栋强提到,“去年下半年以来,行业外的人士在看好这个市场,进入这个市场对钴进行抄底,推动市场的涨价。另外,民间投资也不少,跟这个行业有点关系的,或者了解钴这个品种的,或者没什么关系的,都多或多或少买了一些。”
曹栋强认为,正是在没有新增供给的情况下,欧洲、中国等比较大的基金公司进行投机囤货,“造成现货市场有一定的短缺”。
另外,伴随钴价上涨的同时,多家券商机构陆续发布“看多”钴的报告,持续推荐华友钴业、格林美、洛阳钼业等概念股。这些“看多”报告对市场而言,相当于行情催化剂。目前,这些券商的推荐股基本也已大幅上涨。尤其,作为国内最大的钴供应商之一,华友钴业近一年以来股价涨幅已达3倍之多。就在2月23日,华友钴业还因连续三个交易日内日收盘价格涨幅偏离值累计超过20%,发布股票交易异常波动公告。
“囤6000吨钴”真相如何?
有外部人士“抄底”,那究竟是谁?近日,关于葛卫东囤钴的消息流传网络。即使混沌投资内部人士对外否认,但业内人士则基本抱着“宁愿信其有”的心态。不过,被期货市场尊为传奇的葛卫东,则是以做空扬名。葛卫东曾在2015年年初亲手导演了期货铜市的“黑色星期三”,导致全球铜价崩盘。
葛卫东囤钴消息最初来源于路透社,并且早在2月14日已报道,和近期在国内发酵其实已有了时间差。据路透,瑞士专注采矿业的私募股权公司Pala Investments和葛卫东麾下的混沌投资从去年开始买入钴,他们的目标价是25美元/磅或更高。
之后,英国媒体又报道,包括上海混沌投资和Pala Investments等在内的6家基金已经在去年合计买入约6000吨钴,相当于去年全球产量的17%,价值约2.8亿美元。
不过,记者在采访过程中发现,业内人士对6000吨钴的真实性基本都存疑。
安泰科钴分析师刘磊对记者表示,“全球金属钴的产量去年也就2.5万吨左右,算上中国也就3万多吨,实际的需求量也不会太差,行业外要是想从终端客户手里去抢个6000多吨,实际上是哪个供应商都无法供应的。”
据刘磊介绍,全球最大的金属钴厂商,一年产量最多不过5000吨,而且跟客户、贸易商签好长单。刘磊认为,“如果基金公司靠一己之力去囤6000吨货,基本是不太可能的,这是一个市场逻辑问题。”
曹国栋同样认为,“在现货市场上你要做6000吨,几乎是不可能实现的,你有足够的钱也做不到。”
值得一提的是,不同于其他钴盐等金属化工品,金属钴的需求实际并没有那么夸张。刘磊和曹国栋都提到,中国对金属钴的全年消费量基本在5000-6000吨左右,和钴金属化工品相比不属于一个数量级。但刘磊表示,“现在相当于找到一个金属钴这样一个支点,然后把比它体量更大的化工品价格也炒起来了。”
谁在获利?
基金公司的抄底,以目前的钴价来看,已算成功。除此之外,引起关注较多的即是多家上市公司市值的增加。仅春节以来,华友钴业股价涨幅已达53%。而在1年以前,公司股价则是在19元/股左右。华友钴业也是本轮钴价上涨过程中市值涨幅最大的公司。
另外,中国冶炼厂的库存重估也使得这些厂获利。刘磊分析,华友钴业、格林美等有一定库存的冶炼企业,库存价值将重估。另外,“原料从刚果过来周期一般是40天左右时间,原料采购价格一般是按照装船价格去订的,在海上运输的途中,实际上已经增值了”。刘磊还提到,“随后生产出来的化工品,价格也是随之上涨,基本上钴酸锂、四氧化三钴价格都差不多翻了一番,利润还是比较可观。”
不过,冶炼厂目前已出现惜售心态。曹栋强对记者表示,“某一些生产商,比如生产四氧化三钴、钴酸锂等的,这些产品涨幅比较大,惜售的可能性就比较大一点。”
来源:
标签:
相关信息
MORE >>-
向“新”而行,大力推动信息化和工业化深度融合——2026年工业和信息化高质量发展系列述评之三
2026年是“十五五”开局之年,也是两化深度融合向更广范围、更深层次、更高水平迈进的关键之年。面对全球产业竞争新格局和科技革命新浪潮,如何进一步释放数字技术对工业发展的放大、叠加、倍增作用,成为摆在面前的重要课题。
-
习近平:在中央城市工作会议上的讲话
时隔10年,党中央再次召开城市工作会议,主要是总结新时代以来我国城市发展成就,分析城市工作面临的形势,对当前和今后一个时期城市工作作出部署。
-
焦点访谈丨能源转型 提质焕“新”
5月30日,国家发展改革委、国家能源局联合印发《关于有序推动绿电直连发展有关事项的通知》,首次从国家层面明确“绿电直连”这一新能源供用电新模式的规则框架,旨在促进新能源就近就地消纳,满足企业绿色用能需求。确保能源安全、经济、清洁和可持续供应,对经济稳定增长和高质量发展具有重要意义。以风光新能源为代表的可再生能源,正在为能源转型提质焕“新”提供绿色动能,共同引领我们迈向一个更加清洁、可持续的未来。
-
北京电源行业协会代表大会
为了积极响应民政 部办公厅《关于充分发挥行业协会商会作用为全国稳住经济大盘积极贡献力量的通知》(民办函〔2022〕38号)文件精神,按照协会《章程》,于2022年6月18日-22日召开“北京电源行业协会第四届第四次会议代表大会”圆满结束。因受疫情影响,本届大会采用新媒体网上点播形式召开,各位参会代表通过网上注册、网上投票系统、网上浏览大会文件、视频文件、汇编文件(电子阅读版)、建言献策、意见留言等多种形式,参与大会议程各个环节,先后收到近百件留言,为行业协会全面开展“行业协商、民主监督、参事议事”做出贡献。
-
“电源工业杯”中国电源产品设计创新大赛颁奖仪式在青岛隆重举行
“电源工业杯”中国电源产品设计创新大赛颁奖仪式在青岛隆重举行
-
特斯拉安全靠谱吗?我们采访了ChatGPT!
日前,乘联会发布中国市场3月销量,国内总体乘用车销量榜单前4位均为新能源车型,优势地位明显;放眼前10名,新能源车型占据7席。从实打实的销售成绩来看,车市“油转电”已成为大势所趋。




中国电源产业网网友交流群:2223934、7921477、9640496、11647415