如何理解只有构建人类命运共同体才是人间正道?
2021-09-18
中国电源产业网
导语:构建人类命运共同体是顺应世界历史发展趋势的必然要求,构建人类命运共同体是应对全球性问题的必由之路,构建人类命运共同体是经过实践证明的正确选择。中国人民愿同世界各国人民一起,在构建人类命运共同体这条人间正道上携手前行,共同创造更加繁荣美好的世界!
● 如何理解只有构建人类命运共同体才是人间正道?
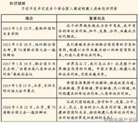
寥廓星空,璀璨河汉。宇宙只有一个地球,人类共享一个家园,各国同处一个世界。珍爱和呵护共有家园、实现人类的和平与发展,是自古以来人类社会的美好愿望。从我国古代的协和万邦、天下大同,到古希腊的奥林匹克精神……一个个对世界和平发展的美好构想在历史上留下了鲜明的印记。今天,世界正站在一个新的历史起点上。习近平总书记以深邃的历史眼光和博大的天下情怀,深入思考“建设一个什么样的世界、如何建设这个世界”等关乎人类前途命运的重大课题,提出了构建人类命运共同体的理念。构建人类命运共同体是习近平外交思想的重要内容,是当代中国对世界的重要思想和理论贡献,产生日益广泛而深远的国际影响,成为中国引领时代潮流和人类文明进步方向的鲜明旗帜。
人类命运共同体,顾名思义,就是每个民族、每个国家的前途命运都紧紧联系在一起,应该风雨同舟,荣辱与共,努力把我们生于斯、长于斯的这个星球建成一个和睦的大家庭,把世界各国人民对美好生活的向往变成现实。构建人类命运共同体,就是要坚持对话协商,建设一个持久和平的世界;坚持共建共享,建设一个普遍安全的世界;坚持合作共赢,建设一个共同繁荣的世界;坚持交流互鉴,建设一个开放包容的世界;坚持绿色低碳,建设一个清洁美丽的世界。建设这样的美好世界,反映了人类社会的共同价值追求,汇聚了世界各国人民对和平、发展、繁荣向往的最大公约数。
构建人类命运共同体是顺应世界历史发展趋势的必然要求。历史总是按照自己的规律向前发展,没有任何力量能够阻挡历史前进的车轮。马克思恩格斯早在《德意志意识形态》中就指出:“各个相互影响的活动范围在这个发展进程中越是扩大,各民族的原始封闭状态由于日益完善的生产方式、交往以及因交往而自然形成的不同民族之间的分工消灭得越是彻底,历史也就越是成为世界历史。”历史和现实日益证明这个预言的科学价值。当今时代,经济全球化大潮滚滚向前,新一轮科技革命和产业变革深入发展,全球治理体系深刻重塑,国际格局加速演变,和平发展大势不可逆转。人类交往的世界性比过去任何时候都更深入、更广泛,各国相互联系和彼此依存比过去任何时候都更频繁、更紧密,和平、发展、合作、共赢已成为时代潮流。世界退不回彼此封闭孤立的状态,更不可能被人为割裂。一体化的世界就在那儿,谁拒绝这个世界,这个世界也会拒绝他。世界各国只有顺应历史大势,推动构建人类命运共同体,才能实现共同发展、共享繁荣。
构建人类命运共同体是应对全球性问题的必由之路。当今世界正经历百年未有之大变局,国际环境日趋复杂,不稳定性不确定性明显增加,世界经济低迷,发展鸿沟日益突出,地区冲突频繁发生,单边主义、保护主义、霸凌行径明显上升,恐怖主义、难民危机、生物安全、气候变化、重大传染病等全球性挑战此起彼伏,特别是新冠肺炎疫情加速了国际格局调整,传统安全和非传统安全威胁层出不穷,人类面临严峻挑战。习近平总书记指出:“任何国家都不能从别国的困难中谋取利益,从他国的动荡中收获稳定。如果以邻为壑、隔岸观火,别国的威胁迟早会变成自己的挑战。”世界各国只有通力合作,携手构建人类命运共同体,才能有效应对各种风险挑战,维护人类共同家园,建设更加美好的世界。

构建人类命运共同体是经过实践证明的正确选择。习近平总书记指出:“事要去做才能成就事业,路要去走才能开辟通途。”为了推动构建人类命运共同体,我们锲而不舍、驰而不息地进行努力。比如,实施共建“一带一路”倡议,发起创立亚洲基础设施投资银行,设立丝路基金,举办“一带一路”国际合作高峰论坛、中国共产党与世界政党高层对话会、二十国集团领导人杭州峰会、中国国际进口博览会、亚洲文明对话大会等。特别是在应对新冠肺炎疫情过程中,中国同世界各国携手合作、共克时艰,以实际行动帮助挽救了全球成千上万人的生命,彰显了中国推动构建人类命运共同体的真诚愿望和大国担当。构建人类命运共同体已被多次写入联合国文件,国际社会高度评价中国推动构建人类命运共同体的实践,普遍认为构建人类命运共同体完全符合联合国宪章的基本原则,是对全球治理的重要贡献。正如第71届联合国大会主席彼得·汤姆森所说,构建人类命运共同体“是人类在这个星球上的唯一未来”。
世界好,中国才能好;中国好,世界才更好。中国共产党是为中国人民谋幸福的党,也是为人类进步事业而奋斗的党。我们将一如既往为世界和平安宁作贡献,一如既往为世界共同发展作贡献,一如既往为世界文明交流互鉴作贡献。世界命运握在各国人民手中,人类前途系于各国人民的抉择。中国人民愿同世界各国人民一起,在构建人类命运共同体这条人间正道上携手前行,共同创造更加繁荣美好的世界!

《电源工业》新能源行业专业媒体,阅读下载www.powermagazine.cn
编辑:中国电源产业网
来源:电源协会党支部
标签:
上一篇:学史力行关键在躬身力行笃行不怠
相关信息
MORE >>-
深学细悟《习近平谈治国理政》第五卷 在强化政治监督保障习近平总书记和党中央决策部署落实上下功夫
深学细悟《习近平谈治国理政》第五卷,要深刻把握习近平总书记关于党的自我革命、全面从严治党的重要要求,把学习成果体现为新征程纪检监察工作高质量发展的实际成效。贯通起来学深悟透、落实到位,在强化政治监督保障习近平总书记和党中央决策部署落实上下功夫,持续为中国式现代化营造良好政治生态和发展环境。
-
深学细悟《习近平谈治国理政》第五卷 | 准确把握历史方位和使命任务
《习近平谈治国理政》第五卷以党的二十大报告开篇,其中明确,党的二十大是在全党全国各族人民迈上全面建设社会主义现代化国家新征程、向第二个百年奋斗目标进军的关键时刻召开的一次十分重要的大会,指出“从现在起,中国共产党的中心任务就是团结带领全国各族人民全面建成社会主义现代化强国、实现第二个百年奋斗目标,以中国式现代化全面推进中华民族伟大复兴。”
-
深刻把握“十五五”时期我国发展必须遵循的重要原则——论学习贯彻党的二十届四中全会精神
谋划部署“十五五”时期经济社会发展,党的二十届四中全会明确了指导思想、主要目标,提出了必须遵循的“六个坚持”重要原则,为奋力开创中国式现代化建设新局面提供了行动指引。
-
党的二十届四中全会公报,这些表述值得关注
10月23日,中国共产党第二十届中央委员会第四次全体会议公报发布。这些表述值得关注!
-
新时代“实”字说
一段只有100多字的话,“实”字出现了10次:“大道至简,实干为要。新征程是充满光荣和梦想的远征,没有捷径,唯有实干。要脚踏实地,埋头苦干,不驰于空想,不骛于虚声;要笃实好学,尊重实际,不违背规律,不盲目蛮干;要求真务实,注重实效,不做表面文章,不耍花拳绣腿。为者常成,行者常至,历史不会辜负实干者。我们靠实干创造了辉煌的过去,还要靠实干开创更加美好的未来。”
-
以“红色引擎”助推非公经济高质量发展,第二届凉水河论坛成功举办
10月21日,一场围绕“党建聚力 助推发展”的思想碰撞在凉水河畔激荡。由北京市党的建设研究会、北京市委经济技术开发区工委主办的第二届凉水河论坛,聚焦非公企业党建,搭建交流对话平台,推出理论研究成果,展示实践工作成效,邀请党建专家、非公企业代表、各级党建相关部门负责人等,共同探寻以“红色引擎”助推非公经济高质量发展的创新路径。




中国电源产业网网友交流群:2223934、7921477、9640496、11647415