如何为USB Type-C和QC 3.0 选择合适的电源控制器
2017-07-10
中国电源产业网
导语:
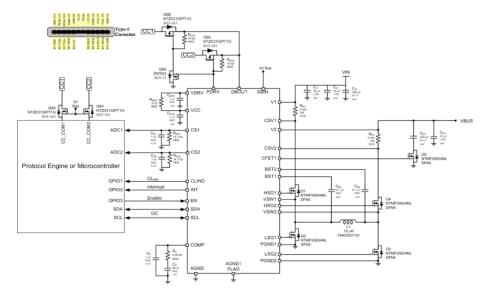
安森美半导体的最新电源控制器NCP81239是USB Type-C和QC 3.0的理想选择




来源:
标签:
相关信息
MORE >>-
新特电气200MW光伏中频柔性直流输电项目产品成功交付
新疆基地610万千瓦新能源项目作为 “光伏直流并网” 的示范工程,其±50kV/200MW模块化换向式变换器配套中频柔性直流输电系统,开创了大规模新能源中频直供的全新路径,也催生了高端中频变压器的精准市场需求。
-
效、智能、安全:电气化飞行时代的测试挑战与 EA 电源系统能力
泰克设计和制造能够帮助您测试和测量各种解决方案,从而突破复杂性的层层壁垒,加快您的全局创新步伐。我们携手共进,一定能够帮助各级工程师更方便、更快速、更准确地创造和实现技术进步。
-
看伊顿电路保护与控制产品如何助力物流高效运转
伊顿携专业级电路保护、工业控制关键元器件及数字化技术,以多场景物流解决方案,推动行业数智化转型与能效升级。
-
ACS880系列第80万台单传模块产出庆典隆重举行
近日,ACS880系列第80万台单传模块产出,庆典在北京传动工厂隆重举行。这是ABB中国运动控制事业部一个重要的里程碑,代表了我们不断加强研发与生产能力,致力于打造更多适合中国市场需求的工业级传动产品,有助于实现ABB“在中国,为中国”的战略目标。
image.png
ACS880高性能工业级传动可靠耐用,安装简便,适用于各种电机类型的精准控制,并配备ABB增强版直接转矩控制(DTC)。该产品配备了多项内置功能,订购与交付流程简单,有效降低调试成本,适用于多种应用场景,可提供多个特定行业的解决方案,包括石化、造纸,船舶,起重等。 -
珩祥携手何政军再“亮剑”,共筑用电安全新防线
珩祥科技专注于智慧安全用电服务,致力构建”AloT终端、A|云平台、数字维保、数据服务”全域服务闭环。创新ELEBOS电保AI主动安全防控系统,为政府、教育、医疗、工商企等行业提供“监测-防控-预警-优化-运维”全流程智慧用电解决方案。
-
绿证与绿电区别选择指南
绿电是“真金白银”的绿色能源,绿证是灵活的绿色背书。企业应根据自身需求(合规、品牌、成本)和业务场景,选择适合的工具或组合策略,实现绿色转型与可持续发展。




中国电源产业网网友交流群:2223934、7921477、9640496、11647415